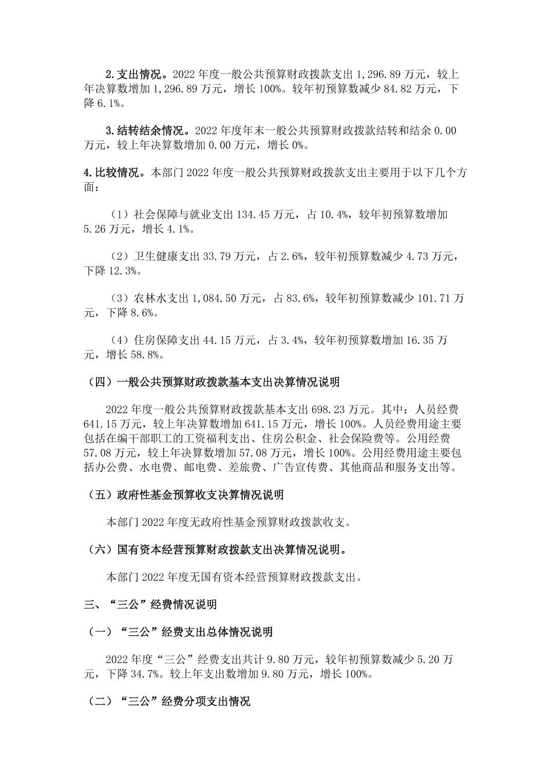
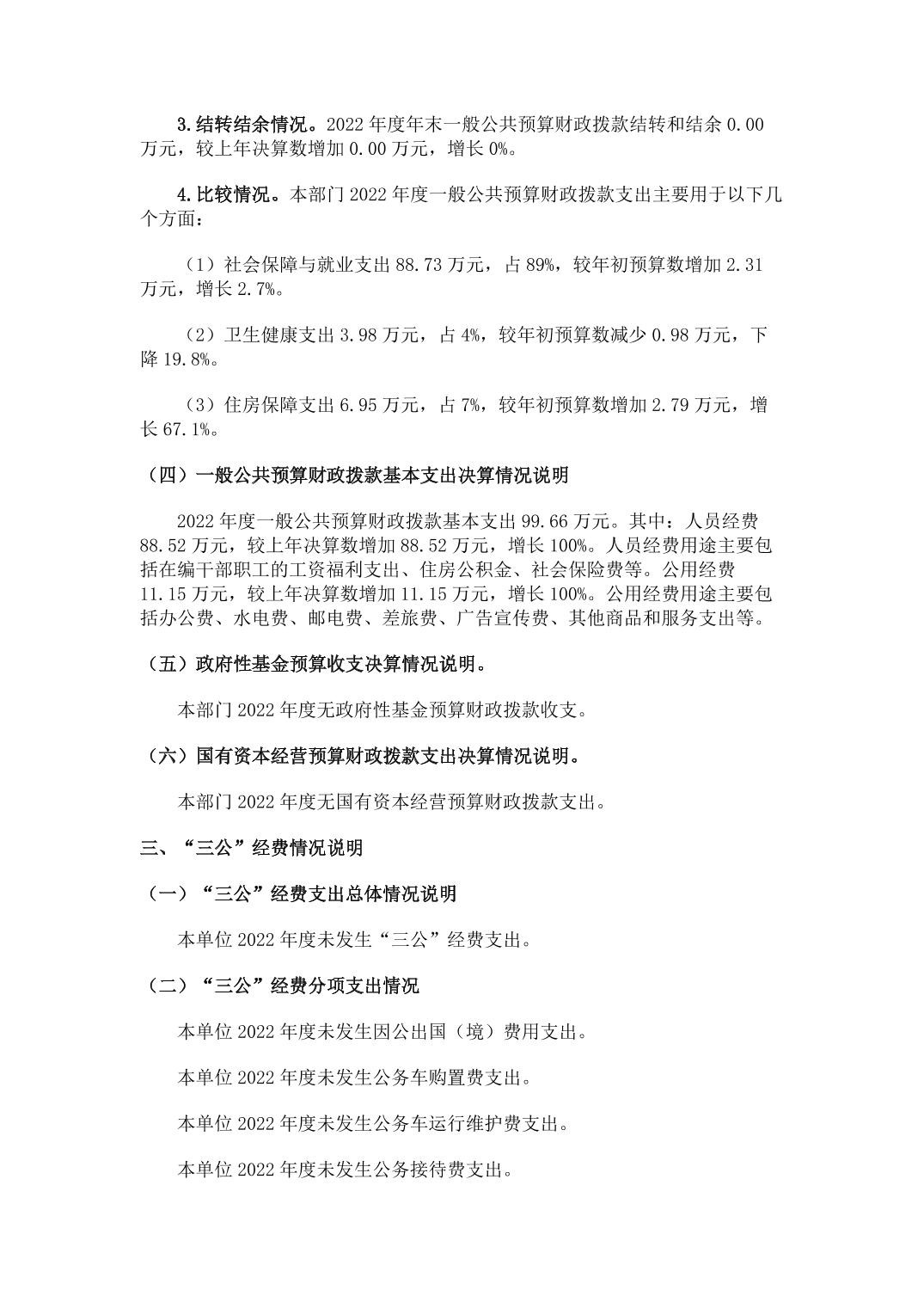
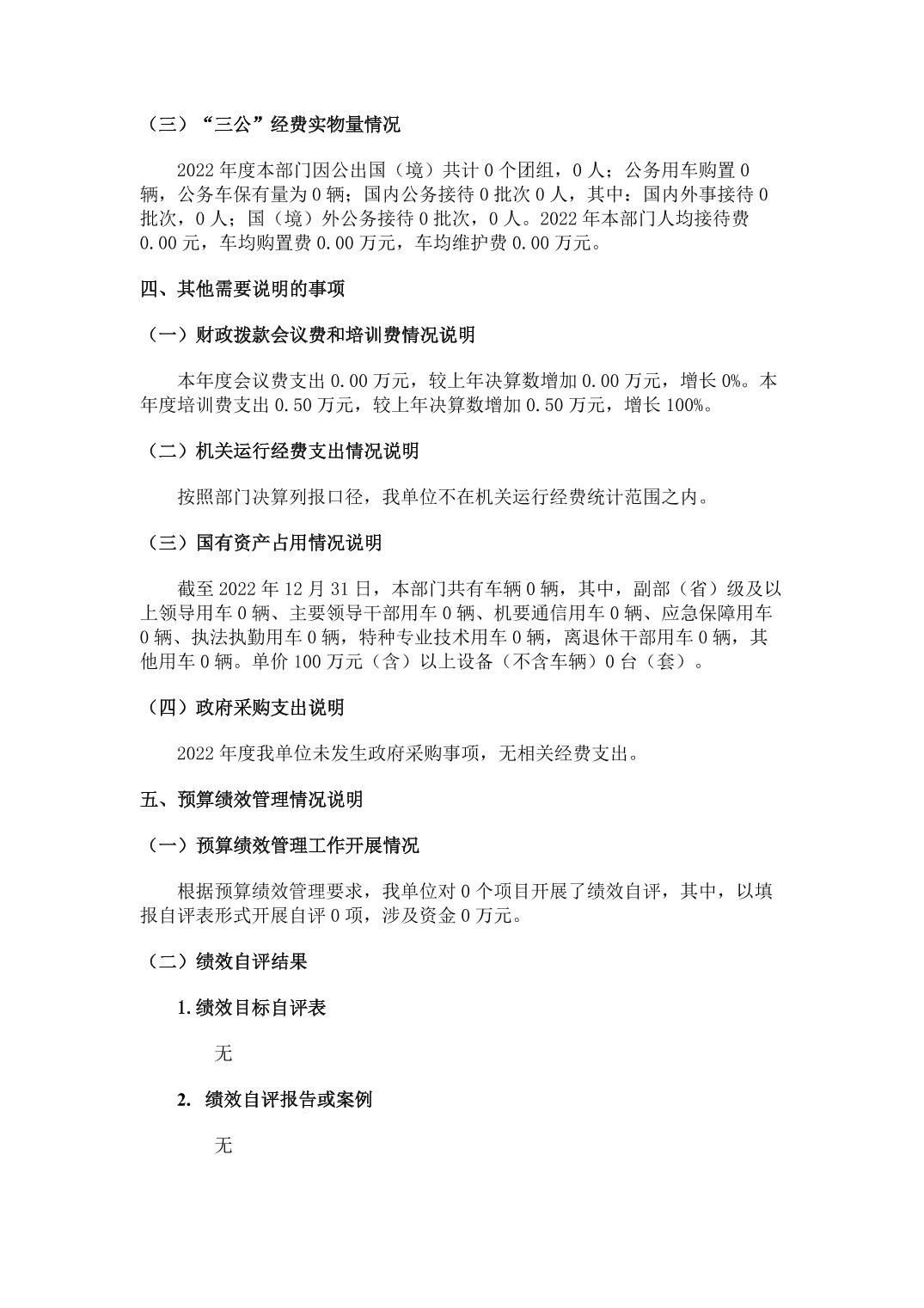
[ 索引号 ]
11500223009332546A/2023-00008
[ 发文字号 ]
[ 发布机构 ]
潼南区塘坝镇
[ 主题分类 ]
财政
[成文日期 ]
2023-08-30
[ 发布日期 ]
2023-08-30
[ 体裁分类 ]
财政预算、决算
重庆市潼南区塘坝镇人民政府2022年度决算公开






























































































































































































